复印件
-
个人贷款申请全攻略:条件、额度与流程一次搞懂
专业的网络股票配资平台
一、哪些人可以申请个人创业担保贷款?法定劳动年龄内(年满16周岁且贷款期内未达到依法享受基本养老保险待遇年龄)...
作者:股票配资平台更新:2026-01-04TAG:贷款 创业 担保 2份 复印件 企业
阅读更多 -
商品期货开户指南:临柜办理要求及所需材料,可电话预约
专业的网络股票配资平台
须临柜办理,开户人带好有效证件及印章。可提前通过拨打4008-889-889客服电话预约开户。1) 商品期货须提供以下材料:A.营业执照(副本)扫描件+复印件;B...
作者:股票配资平台更新:2025-10-18TAG:开户 期货 复印件 扫描 商品 结算
阅读更多 -
办理建行汽车分期业务,这些客户条件你得知道
专业的网络股票配资平台
办理建行汽车分期业务客户条件一、已有卡客户无不良信用记录,且使用半年以上,当前额度1万元以上。(公务员、事业单位可直接调高额度)二、无卡客户1、党政机关,公务员,事业单位,学校...
作者:股票配资平台更新:2025-09-21TAG:客户 建行 复印件 分期 业务 以上
阅读更多 -
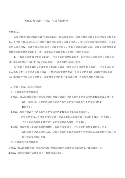
企业办卡指南:携带这些证件到人民银行办理申请领卡手续
专业的网络股票配资平台
具体按不同类型借款人携带下列证件到人民银行办理申请领卡手续:1、企业办卡指南⑴《贷款卡申请书》;⑵已办理当年年检的《企业法人营业执照》或《营业执照》(限于法人企业授权的非法人企业...
作者:股票配资平台更新:2025-07-13TAG:复印件 原件 企业 办理 领卡 贷款
阅读更多 -
公积金贷款买房流程是怎样的?快来和小编一起看看
专业的网络股票配资平台
中国人历来都希望能够有一个属于自己的家,一个安稳舒适的可以休息的地方,所以能够拥有一套房子是每个人都愿望。可是在如今房价日益暴涨的时代,又有多少人可以随随便便就买一套房呢...
作者:股票配资平台更新:2025-06-26TAG:贷款 公积金 住房 买房 复印件 申请人
阅读更多


