栏目:股票配资平台 作者:股票配资平台 更新:2025-10-22 阅读:170
<{股票配资平台}>6月3日北京小客车家庭摇号新政解读:现有次数轮候不浪费{股票配资平台}>
6月3日,北京市交通委员会绿色交通发展处、北京交通发展研究院相关负责人针对北京市小客车“家庭摇号”新政进行进一步解读时强调,现有摇号次数或轮候时间不会浪费,将转为积分累加,市民无须担心。
现有的摇号次数或轮候时间不会浪费
此次政策优化方案引入了家庭积分的概念并设置积分规则。在普通指标配置时,通过家庭积分赋予“无车家庭”远高于个人的中签概率;在新能源指标配置时,除分配给单位和营运车的指标配额外,首先拿出80%的指标根据家庭积分高低向“无车家庭”优先配置。
在计算个人积分时,对家庭申请人以往参与过摇号的次数或轮候的时间转换为积分进行累加。
计算家庭总积分时,一是充分体现夫妻作为家庭核心成员的因素,夫妻双方都在摇号的中签倍率高;二是家庭成员在摇号池中人多的中签倍率高;三是家庭有老有小、代际数多的,中签倍率高。
家庭成员最大范围是祖孙三代共同申请

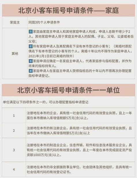
目前正在以个人名义参加指标配置的申请人,如果想转换为以家庭为单位申请指标,有配偶的,首先判断配偶是否符合“名下无本市登记的小客车”及“住所地在本市的个人”两个条件,符合这两个条件了,夫妻就可以共同以家庭为单位申请指标;没有配偶的可以考虑和父母或子女共同申请,当然,有配偶的也能和符合条件的子女或双方父母共同申请。家庭成员最大范围是祖孙三代共同申请
那么,什么是“住所地在本市的个人”?“住所地在本市的个人”包括五大类人群,分别是:本市户籍人员;驻京部队现役军人和现役武警;持有有效身份证件并在京居住一年以上的港澳台居民、华侨及外籍人员;持有有效《北京市工作居住证》的非本市户籍人员;以及持有本市有效居住证且近五年(含)连续在本市缴纳社会保险和个人所得税的非本市户籍人员。
夫妻离异十年后才能组建无车家庭
需要注意的是,家庭获得指标后,所有家庭申请人十年内不得再以任何形式申请配置指标。
对于夫妻离异的,如果离异日期在2020年6月1日之前,前妻/前夫名下有车,不影响另一方组成“无车家庭”。
如果离异日期在2020年6月1日之后,且离异时原配偶名下已有本市登记的小客车摇号8倍中签率 概率6月3日北京小客车家庭摇号新政解读:现有次数轮候不浪费,离异满10年后,才可以参与“无车家庭”指标申请。

