栏目:股票配资平台网站 作者:股票配资平台 更新:2025-07-04 阅读:215
<{股票配资平台}>装修步骤、流程及先后顺序是什么?先领福利再看装修细节{股票配资平台}>
首先要搞清楚装修的步骤是什么?装修的流程是什么?装修的先后顺序是啥?
先大家上一份装修福利,点下方卡片免费领!







下面详细聊一下各装修流程的注意细节,略长,建议先点下收藏~
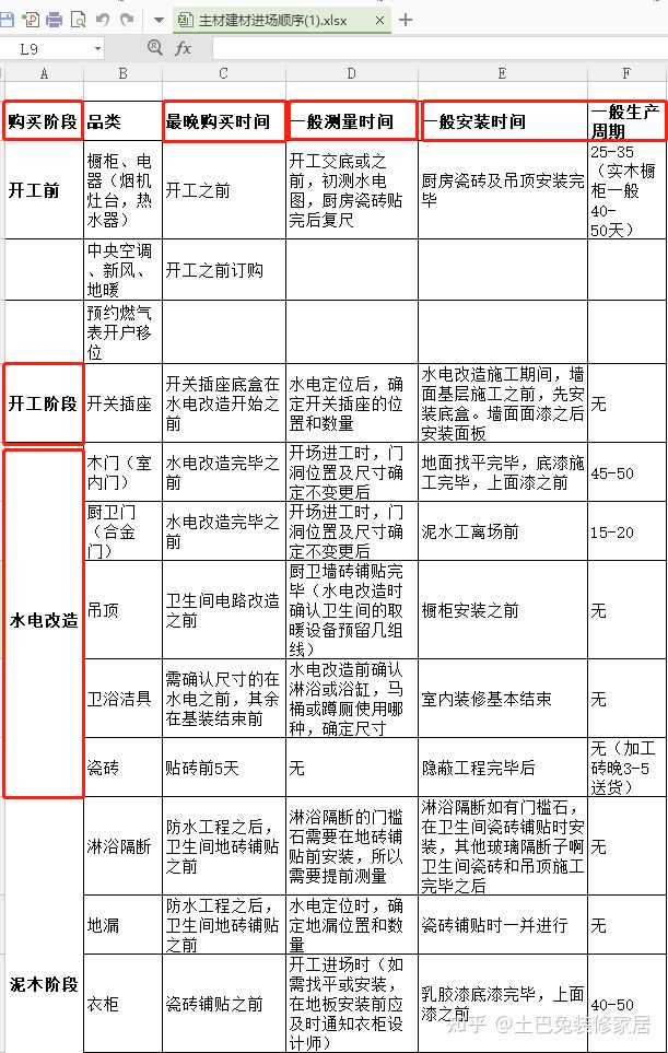
一、前期需求确认 (1-2周)
具体确认:
1、准备花多少钱装修→装修预算
2、要投入多少精力→找装修公司选清包、半包还是全包
3、想装出个什么样的家→ 装修风格和需求
1.确定装修预算
预算该怎么做? 一般在总预算中预留20%,尽可能保证后续装修不会因为各种增项而超预算。
接下来预算主要分为硬装半包、主材、家居家电、软装四部分,参考分配比例为硬装:家具家电:软装 4:4:2 (一般硬装主材预算表,装修公司都会提供)
第一步按顺序将各环节项目材料列出,第二步将查到的市场价格填进表格,第三步再按照比例进行合理的增减调整预算 再给大家一份预算表参考(坐标深圳,87平预算35w):


2.选清包、半包、全包
这三种装修方式的区别:
清包:省钱但特别耗费精力,要自买主材、辅材,工人只负责干活,少颗钉都得再多跑一趟市场 半包:性价比高,是大多数人的选择,自买门窗、瓷砖等主材,施工方提供沙子,水泥等辅材以及人工
全包:适合预算足但没时间精力的屋主,主材,辅材,工人都由施工方解决,但是务必要让施工方标明主材材料
3.装修风格
要点就是装前多看案例,像比较热门的北欧风、日式原木风、现代黑白灰等等装修公示有法律,注意避免装到一半,结果又发现了更喜欢的
给大家几个热门风格参考:



②确认需求 定下来装修风格后,颜值有了,想住的舒服还得符合自家生活习惯,这时候就需要一份装修需求表,比如家里有几口人装修步骤、流程及先后顺序是什么?先领福利再看装修细节,以后有几口人 ……

4.找设计师
三种常见价位:
第一种:0-100元的线上设计师,不会去现场实际量房,会根据拍摄视频以及户型图,出一份平面布置图,效果图和3d效果图,能满足基本设计需求

第二种:100-200块设计师,这个价位能满足大多数屋主要求,毕竟按100平算纯设计费也要2w了,会提供量房,询问装修需求,还会根据需求出一些专属设计,从需求表、预算表到平面布置图,出全套的效果图。
找设计师时注意两点:一定要能和设计师聊的来,以及看看有实景照片的设计作品满不满意
注:看设计师和施工队是否是一起的,如果分开找的,需在合同里标明设计师至少要跑几次工地(关键节点验收),设计图至少改多少次……

500以上的设计师,就相对高端一些了,对装修预算也会有一定要求,一般装修花费要在3000一平往上。
设计师看完户型图,会出两三套比较有新意的设计方案,个性化定制都能满足,全套设计图都会用较专业的工具完成,比如效果图 3d max 是最基础的

前期的准备工作是最重要的,决定了未来你的新家是什么样子?装修要花多少钱?
给大家准备了一份装修福利,点下方卡片免费领!

二、施工准备阶段(2-3周)
1.房屋验收: 详细检查房屋内空间、细节是否有损坏,以及符不符合验收标准;经验不足可找监理来专门验房,费用两三百,包括验房,以及修补完验收服务
2.选择装修公司or施工队 量房、报价2-3家对比,不是出价最低的最好,看工长责任心,正在施工的工地
3.确定好装修方式:清包、半包、全包
4.跟设计师沟通需求
5.敲定是否装中央空调、新风、地暖 水电阶段安装,需要提前订购

6.敲定台盆类型 水电前确定台盆做墙排还是地排
7.确定花洒、浴缸、马桶、灯具、开关插座数量 水电前需要确定位置、数量预埋
8.确定装修方案 跟设计师或装修公司敲定制作方案
9.全屋净水系统 前置过滤器+中央净水器+直饮机+管线机

10.定好大致总预算 确定装修总花费,细分到每个小项花费
11.确认好装修图纸 与设计师或装修公司确定图纸:平面规划图、墙体改建图、地面材质图、插座开关等
12.确认装修合同 与装修公司或施工队签合同,注意避免增项漏项细节问题,可花几百找陪签师陪签
13.申请安装燃气表 预约10-15天之后才可以上门安装
14.办理装修手续(3-5个工作日)
①房产证,正本正页都要拍、业主身份证正反面、原始户型图 、墙体改动方案 、施工图图纸 、电工证件 、装修公司资质
②提前跟邻居打好招呼(敲墙施工时,噪音和震动比较大,避免对周围入住的邻居造成生活影响)


三、拆改阶段 (2-3周)
1.材料进场、验收(半天)
2.拆改交底(半天) 再次确认敲墙的位置,跟工人讲解技术方案
3.主体拆改(2-5天) ①不能敲承重墙 ②不能太大力硬敲 ③ 如果业主没时间在场,需要把要敲墙体交代清楚,可以用粉笔画出来,以免师傅敲错
4.新建墙体(2-5天) ①记得使用轻体砖,做完记得挂网 ②砌墙不能一天砌完,砌好的砖体没完全凝固,重量过大,容易墙体下沉出现裂缝 ③如果是有壁挂的柜体或者洗衣机,需要加固处理 5.门窗拆改(1-2周) 不是必做项,注意保护好房屋结构不被破坏,做好加固处理
6.测量新风、中央空调点位(约一周) ①新风柜式机可以和家具同步进场安装 ②一般水电做完之后安装,这个节点过来看打拆后的现场测量,然后出规划方案
7.初次测量橱柜尺寸;其余定制类可预约上门(1天) ①厨房水电图是由橱柜公司提供的,拆改完成前须拿到厨房水电图; ②浴室柜、淋浴房等定制类测量可以预约上门
8.清理垃圾(半天)
9.预定防盗门、窗(提前半个月到一个月)
10.预定厨卫设备 厨卫用品尽早订购,主要为了精确尺寸,也可以让自己从另一个角度去反推插座数量、插座高度是否正确。避免后续遗憾,但所有预定的产品,此时先别搬回家,会非常碍地方
四、水电改造(2-3周)
1.水电交底、定位(1天) 集合橱柜、空调、地暖、集成灶中央净水厂家,确定使用方式及摆放安装位置,一起进行水电定位,由厂家和水电工进行水电交底(用粉笔在墙上标注好、有图有序号 )
2.电路改造(1-2周) 做完电路后,一定要问施工方要一份电路布置图,以后检修或在墙上钉钉子时,防止电线被打坏。

3.水路改造(1-2周)
①走顶不走地
②施工前注意保护下水口
③做完改造后记得做水管打压测试
④避免开横槽,尤其是承重墙
4.水电验收(1天) 检查管道是否有死线,漏电开关安装是否正确、灯具试亮及灯具控制性能是否良好。

5.安装挡水条(半天) 提早安装的话,可以彻底把挡水条的底部封起来,接下来做防水的时候,也可以顺便一起把淋雨挡水条的底部一起刷上,这样就能更好的避水
6.安装地暖(3-7天) 地暖在墙体改造和水电改造完毕后铺设最为合适,地暖回填完后,就不能进行水电开槽,否则会破坏地暖,墙体就更不能进行改动。

7.封闭、安装窗户(1天) 要把窗框装好,不然瓦工贴砖的时候没法收口
8.安装新风、中央空调(1-2天)
①前期做好的测量方案,在水电完工后,可以安装新风、中央空调了 ②新风、中央空调尽量同时装
9.购买水泥、砂浆、瓷砖、收边条、石材等 瓷砖在装修前提前订好,约好交付时间,瓦工第一天开工就要用到
10.购买地漏 铺瓷砖时让瓦工师傅安装地漏
11.防水处理(1-2天)
①薄涂多刷,横竖共刷2-3次,不能出现砂眼及气泡 ②防水至少要做1.8m高

12.卫生间蓄水试验(2天以上) 不低于48小时,并通知楼下住户,和物业一起检查 防水这块如果做得不好住起来很不方便,整改起来也麻烦,所以最好多问问。
看累了,可以先领装修资料,存起来慢慢看!

五、瓦工阶段
1.封闭阳台 提前向物业报备,封窗推荐断桥铝材质,玻璃认准ccc标志更安全
2.地面找平
3.补平墙面
4.补平拆除和做水电施工时挖出的孔洞
5.做地漏、门槛石

6.预排瓷砖
①如果有特殊铺贴,要提前排瓷砖
②铺贴瓷砖、地砖、踢脚线
③记得多预留3-5块,以防瓷砖破损
7.瓷砖验收 ①是水平、②是平整度、 ③是空鼓
8.门窗填缝
9.包管 ①记得预留检修口以便日后维修管道 ②对噪音很在乎的还需要增加噪音隔音棉
10.安装防盗门

11.安装浴缸、洗手盆、蹲便器
①浴缸需要瓦工做靠边处理 ②蹲便器需要在铺砖之前做好
12.安装窗台石
13.煤气管道改线(1天)
①瓷砖铺贴完,装橱柜前,做好燃气管道改线 ②注意有些地区不允许管道改线
14.购买好木工所需材料 准备好木材、饰面板等
15.买入户门(成品)
①一般门制作周期较长(30-50天),记得提前制作
②门的尺寸确定好后,门配件,如门锁、门吸等配件也可以一并买来
③订木地板(提前至少10天)下一木工阶段会用到

16.测量厨卫吊顶开口位置及孔径 橱柜、定制家具复尺,确认水槽尺寸
六、木工阶段(1-2周)
1.美缝

2.木工材料进场及验收(半天) 木材、饰面板进场后、存放于通风、干燥的室内,并注意防潮
3.吊顶施工
4.饰面板安装 现场木工制作,如衣柜、玄关柜、书柜
5.安装窗帘盒
6.安装门 ①室内门一般是刷漆之后再安装 ②但如果是现场木工做隐形门,这个阶段就需要现场做
7.木地板安装 需要等吊顶、内墙面、门窗安装好才能进行

8.木工验收(半天) 注意缝隙、结构、破损、转角、拼花、钉眼等细节
9.安装热水器、墙埋花洒 ①在排水电时,就要提前把热水器的位置定好 ②热水器安装,要先装热水器再联系吊顶厂家,吊顶师傅在吊顶时,就会把热水器给包进去
10.购买灯具
11.预先买好墙漆墙纸(提前15-20天)
七、油漆阶段(1-2周)
1.漆工材料进场及验收 ①注意材料是否环保、包装与生产日期 ②闻闻乳胶漆是否有刺鼻气味
2.墙面基层处理 尽可能保证墙面无浮尘、无浮土
3.刮腻子 ①至少刮两次 ②没边腻子批刮间隔时间要2小时以上,但有些腻子不能间隔这么久
4.刷乳胶底漆 乳胶底漆刷一遍即可,遵循一底两面原则,按空间顺序涂刷

5.贴壁纸、刷面漆 需涂刷两遍以上,没遍间隔2-4小时以上
6.提前购买剩余建材,如开关插座、卫浴隔断、浴霸等等 最好列一张清单,按空间区域排查,尚未购买且需要安装的硬装产品
八、安装阶段(一周+)
1.厨卫集成吊顶安装

2.橱柜+油烟机安装(地柜)
3.窗帘杆、晾衣架安装
4.开关插座安装
5.灯具安装
6.定制柜安装
7.马桶安装

8.垭口、窗套安装
9.安装完补漆(1天)
10.开荒保洁(1-2天) 在硬装完成后,家具家电进场前进行开荒保洁,最好在窗帘安装前完成

九、软装阶段
家具、窗帘、纱窗、所有家电、装饰品 原则上按照先大件再小件的顺序进场。
装饰品甚至可以入住后再慢慢添置。

十、准备入住阶段
1.通风去甲醛(至少三个月以上)
2.开通电视网络(1-2天)
3.开通燃气(半天)
最后,没有领资料的朋友,一定要记得领取,帮你避开80%的装修坑!


