栏目:股票配资平台 作者:股票配资平台 更新:2025-06-29 阅读:215
<{股票配资平台}>6月27日荣耀终端获上市辅导备案,距上市只差临门一脚?{股票配资平台}>
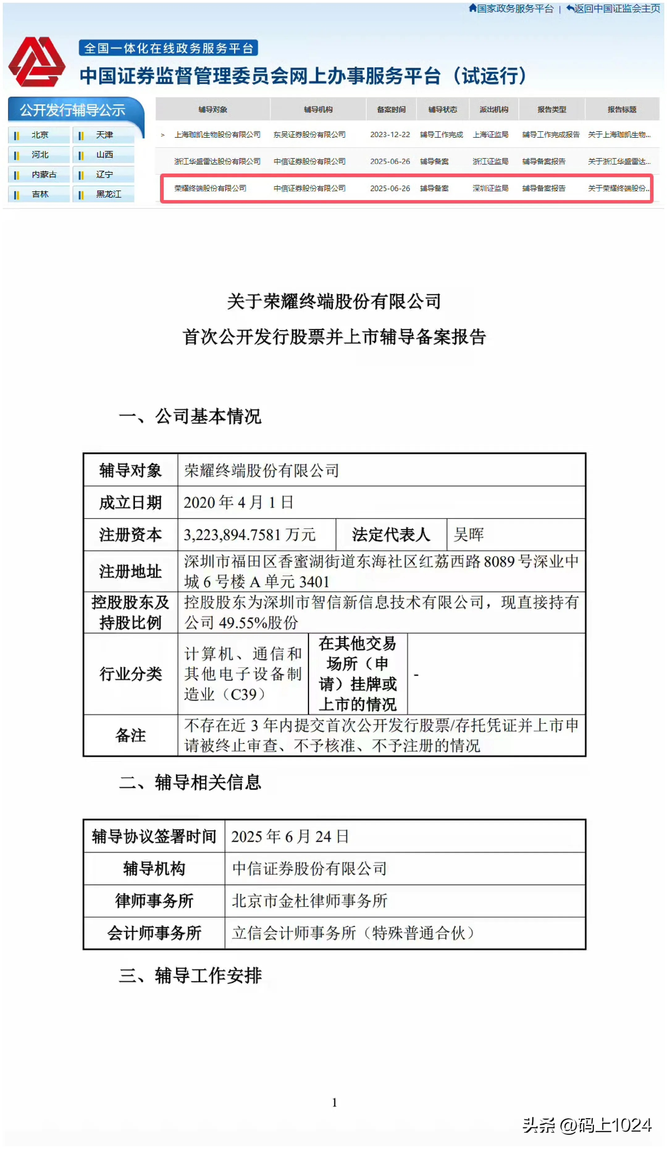
6月27日,证监会官网更新了一条重磅消息:荣耀终端股份有限公司已获得上市辅导备案6月27日荣耀终端获上市辅导备案,距上市只差临门一脚?,由中信证券担任辅导机构。
这标志着荣耀的IPO进程正式进入“快车道”。回想2020年,荣耀从华为体系独立时,不少人还担心它的生存问题。但短短5年,它不仅拿回了全球市场份额,还完成了股改、引入国资(如深圳国资委、中国移动等),如今距离上市只差临门一脚。

为什么这次备案这么关键?
上市辅导就像高考前的“冲刺班”,券商要帮企业补齐财务、法务等短板,确保符合监管要求。荣耀选择中信证券——这家曾操盘过多个科技巨头IPO的“王牌机构”ipo辅导到上市需多久,显然是有备而来。


有业内人士推测,荣耀估值可能突破3000亿元。参考小米2018年上市时的表现,荣耀的国资背景和供应链优势(比如京东方参股)或许能吸引更多长期投资者。不过,当前手机市场增速放缓,荣耀如何讲好“增长故事”,将是上市后的最大考验。
一点观察:
荣耀的节奏很“稳”——先活下来,再谋独立,最后冲刺资本市场。这种“务实派”打法,倒是很对技术男们的胃口。你看好它的IPO吗?
大家怎么看呢?欢迎评论区讨论留言,喜欢的可以关注一下小编后续文章。每日分享科技热点!
(注:本文不构成投资建议)

