栏目:专业的网络股票配资平台 作者:股票配资平台 更新:2026-04-13 阅读:32
<{股票配资平台}>国开行生源地贷款系统操作指南:申请打印全流程{股票配资平台}>
接下来,搜索“河北省生源地信用助学贷款管理系统”并注册(用户名是身份证号,密码自己设置)。注册成功后,登录系统,点击左上角的“申请贷款”。按照左侧导航栏的步骤填写基本信息和贷款申请,检查无误后提交。
生成申请表并打印
提交申请后,点击“生成申请表”,打印一份(或者让资助中心帮忙打印)。
查看申请状态
完成以上步骤后,可以选择左侧导航栏的“查看申请状态”,系统会提示你带相关资料前往当地资助中心。
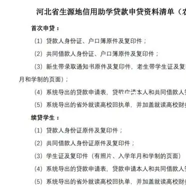
准备前往教育局(资助中心)的材料
点击“贷款材料清单”就可以查看所需材料。具体材料包括身份证、户口本、录取通知书等。
省外同学注意
如果你是省外的同学,需要在暑假前获得就读高校的回执单。我是省内的学校,对省外的情况不太了解,有其他问题的同学可以点击“资助中心电话”,咨询工作人员。
前往资助中心
如果不知道资助中心地址,可以点击“详细信息”国开行生源地贷款系统操作指南:申请打印全流程,系统会展示资助中心的信息。带好资料前往资助中心,工作人员确认信息后国开行生源地贷款系统,会把你的信息发给你所在镇(县)的信用社。工作人员会告诉你可以去信用社了。
总结

以上就是办理河北农村信用社助学贷款的全流程。希望对大家有所帮助!如果有任何问题,欢迎留言讨论哦!










