栏目:股票配资平台 作者:股票配资平台 更新:2025-06-14 阅读:218
<{股票配资平台}>电力行业上市公司汇总及基本信息,包含这些核心数据{股票配资平台}>
行业主要上市公司:大唐发电(.SH)、华电国际(.SH)、华能国际(.SH)、国电电力(.SH)、中国电力(02380.HK)、中广核电力(01816.HK)、皖能电力(.SZ)等
本文核心数据:中国电力行业上市公司汇总;业绩比较;发展规划等
1、电力行业上市公司汇总及基本信息
电力是国家重要的公共事业之一,目前产业内涉及的上市公司主要分布在上游电力设备和电力设计环节,与中游的发电环节。其中新能源上市公司,涉及发电环节的代表性上市公司有华能国际、大唐发电、华电国际、国电电力、中国电力、浙能电力等。产业链上市企业汇总如下:




目前中国电力产业链布局广泛,产业链各环节企业基本在全国各省市自治区均有布局。目前广东省、北京市和江苏省等地电力行业产业链上市企业数量较多,布局较为广泛,区域内存在如华能国际、大唐国际、长江电力、国投电力、中国广核、国网南瑞等实力强劲的电力行业上市企业。


2、中国电力行业上市公司业务业绩对比
在区域布局方面,华能国际、国投电力、华能水电等企业布局较为广泛,涉及境内和境外市场。2024年营业收入、电力业务收入、发电量、总装机容量最大的均为华能国际,4项指标分别达到2455.51亿元、2375.54亿元、4798.64亿千瓦时、。


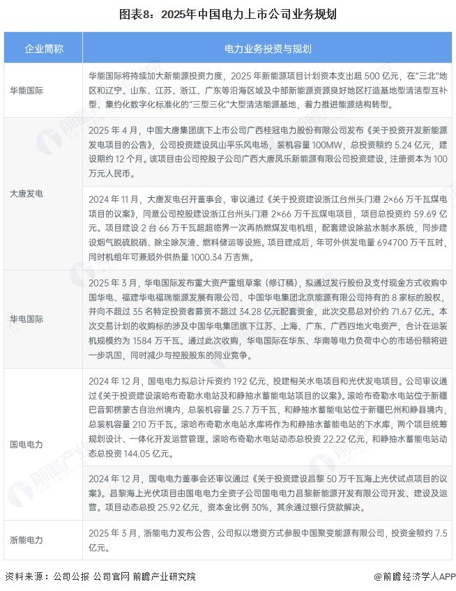
3、中国电力行业上市公司业务规划对比
从2025年各企业最新投资布局来看,我国电力企业未来将加速向新能源转型,华能国际等加大新能源投资,建设大型清洁能源基地;大唐发电等在发展新能源的同时推进传统能源清洁高效利用;华电国际通过重组整合优化布局;国电电力注重水电与新能源融合开发;浙能电力探索聚变能源等前沿技术。整体呈现出加大新能源投入、推动传统能源升级、强化资源整合协同、探索新技术等多维度发展趋势,助力能源结构清洁低碳转型与行业高质量发展。

更多本行业研究分析详见前瞻产业研究院《中国电力行业市场前瞻与投资战略规划分析报告》
同时前瞻产业研究院还提供产业新赛道研究、投资可行性研究、产业规划、园区规划、产业招商、产业图谱、产业大数据、智慧招商系统、行业地位证明、IPO咨询/募投可研、专精特新小巨人申报、十五五规划等解决方案。如需转载引用本篇文章内容电力行业上市公司汇总及基本信息,包含这些核心数据,请注明资料来源(前瞻产业研究院)。
更多深度行业分析尽在【前瞻经济学人APP】,还可以与500+经济学家/资深行业研究员交流互动。更多企业数据、企业资讯、企业发展情况尽在【企查猫APP】,性价比最高功能最全的企业查询平台。


