栏目:股票配资平台网站 作者:股票配资平台 更新:2026-03-25 阅读:42
<{股票配资平台}>北京宅基地拆迁补偿多少?一平米能拿多少钱{股票配资平台}>
农村房屋被政府征收、房地产开发商征用而拆迁的时候,作为农村房屋的主人是可以得到一笔拆迁赔偿款,利用拆迁补偿款另外找房子居住,不会因房屋拆迁而流离失所。随着农村发展建设的情况越来越多,农村房屋拆迁发生的也越来越频繁。对于遇到农村房屋拆迁的人来说,自然对拆迁补偿数字特别关注。那么北京宅基地拆迁补偿多少?一平米能拿多少钱,农村房屋拆迁多少钱一平方?

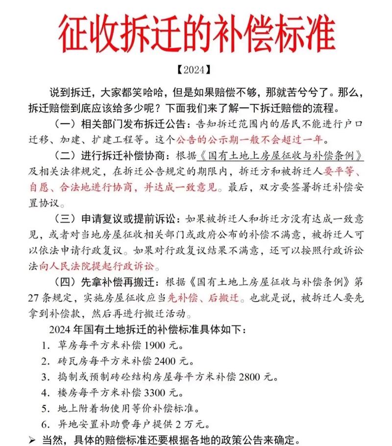
农村房屋拆迁多少钱一平方?这个全国没有统一标准,得看当地的政策 一般来说,国家对于农村房屋拆迁补偿的标准,地方不同补偿不同。拆建单位依照规定标准向被拆迁房屋的所有权人或使用人支付的各种补偿金。一般有:
(1)房屋补偿费(房屋重置费),用于补偿被拆迁房屋所有权人的损失,以被拆迁房屋的结构和折旧程度划档,按平方米单价计算。
(2)周转补偿费,用于补偿被拆迁房屋住户临时居住房或自找临时住处的不便,以临时居住条件划档,按被拆迁房屋住户的人口每月予以补贴。

(3)奖励性补偿费,用于鼓励被拆迁房屋住户积极协助房屋拆迁或主动放弃一些权利如自愿迁往郊区或不要求拆迁单位安置住房,房屋拆迁补偿费的各项标准由当地人民政府根据本地的实际情况和国家有关法律政策加以确定。
由宅基地区位补偿价、被拆迁房屋重置成新价构计算公式为:房屋拆迁补偿价=宅基地区位补偿价×宅基地面积+被拆迁房屋重置成新价。
农村房屋拆迁补偿标准
(1)被征地的村或者村民小组建制撤销的,以及建制虽然不撤销,但不具备易地建房条件的,被拆迁人可以选择货币补偿,也可以选择与货币补偿金额问等价值的产权房屋调换。它的具体计算是(被拆拆除房屋建安重置单价结合成新+同区域新建多层商品住房每平方米建筑面积的土地使用权基价+价格补贴)×被拆除房屋的建筑面积;
(2)被征地的村或者村民小组建制不撤销的,具备易地建房条件的,被拆迁人可以在乡(镇)土地利用总体规划确定的中心村或居民点范围内申请宅基地新建住房,并获得相应的货币补偿,计算公式为(被拆除房屋建安重置单价结合成新+价格补贴)×被拆除房屋的建筑面积;被拆迁人使用新宅基地所需的费用。
农村房屋拆迁多少钱一平方?综上所述,农村房屋拆迁是可以依法得到补偿,但具体的补偿数字还需要根据实际情况来看北京宅基地区位补偿价,建议在遇到农村房屋拆迁的时候,拆迁者可以跟拆迁单位好好协商下具体的补偿数字,如觉得对方提出的拆迁数字不合理,可以拒绝拆迁。拆建单位在拆迁农村房屋的时候,需要提出相关的证明文件,没有文件就没有资格拆迁农村房屋。

