栏目:股票配资平台 作者:股票配资平台 更新:2025-12-23 阅读:108
<{股票配资平台}>基金申购赎回手续费咋算?一文带你了解申购赎回费率详情{股票配资平台}>
基金申购和赎回的手续费多少?怎么算?本文来介绍
引言:解析基金申购和赎回的手续费计算方法
在投资基金时,了解基金申购和赎回的手续费是非常重要的。手续费的多少直接影响到投资者的收益,因此,本文将详细介绍基金申购和赎回的手续费计算方法,帮助投资者更好地理解和规划自己的投资策略。
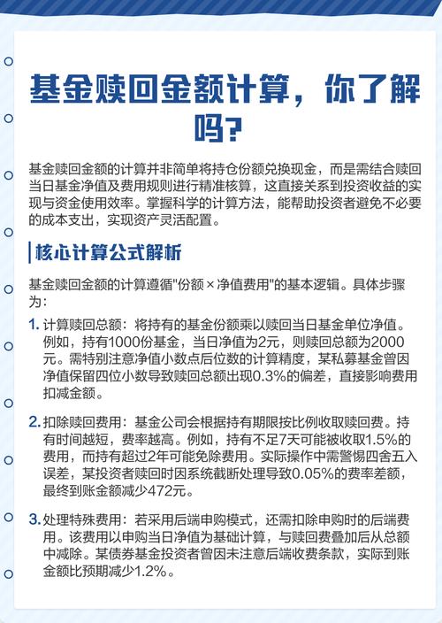
一、基金申购手续费的计算方法
基金申购手续费是投资者在购买基金时需要支付的费用。一般来说,基金公司会根据投资者申购的金额收取一定比例的手续费。手续费的计算方法可以分为两种:前端收费和后端收费。
1. 前端收费
前端收费是指投资者在购买基金时需要支付的手续费。这种手续费通常以申购金额的一定比例来计算,比如2%或3%。例如,如果投资者申购了10000元的基金,手续费率为2%,那么实际需要支付的手续费为10000 * 2% = 200元。
2. 后端收费
后端收费是指投资者在赎回基金时需要支付的手续费。这种手续费通常以持有基金的时间长短为依据,持有时间越长,手续费率越低。后端收费的计算方法有多种,常见的有线性回收费率和阶梯回收费率。
- 线性回收费率:根据持有时间的长短,手续费率逐渐降低。例如,持有时间在1年以内的手续费率为5%,1-2年为4%,2-3年为3%,以此类推。如果投资者持有基金1年后赎回,那么需要支付的手续费为赎回金额的5%。
- 阶梯回收费率:根据持有时间的不同,手续费率分为多个阶梯。例如,持有时间在1年以内的手续费率为5%,1-2年为4%,2-3年为3%。如果投资者持有基金1年后赎回,那么需要支付的手续费为赎回金额的5%。
二、基金赎回手续费的计算方法
基金赎回手续费是投资者在卖出基金份额时需要支付的费用。与基金申购手续费类似,基金赎回手续费也有前端收费和后端收费两种计算方法。
1. 前端收费

前端收费的计算方法与基金申购手续费相同,根据赎回金额的一定比例来计算。例如,如果投资者赎回了10000元的基金,手续费率为2%基金申购赎回手续费咋算?一文带你了解申购赎回费率详情,那么实际需要支付的手续费为10000 * 2% = 200元。
2. 后端收费
后端收费的计算方法也与基金申购手续费类似,根据持有时间的长短来确定手续费率。投资者持有时间越长,手续费率越低。具体的计算方法可以参考基金公司的规定。
结论:合理规划投资策略,降低手续费成本
在投资基金时,了解基金申购和赎回的手续费计算方法对投资者非常重要。通过合理规划投资策略,可以降低手续费成本,提高投资收益。投资者应该根据自己的投资目标和风险承受能力,选择适合自己的基金产品,并在申购和赎回时注意手续费的计算方法基金申购与认购费率,以便做出明智的投资决策。
小标题:
1. 基金申购手续费的计算方法
1.1 前端收费
1.2 后端收费
2. 基金赎回手续费的计算方法
2.1 前端收费
2.2 后端收费
3. 合理规划投资策略,降低手续费成本

