栏目:股票配资平台 作者:股票配资平台 更新:2025-11-23 阅读:124
<{股票配资平台}>科创板规则重磅出炉:发行上市条件创新突破,与境外成熟市场接轨{股票配资平台}>
科创板的整体方案和实施细则出炉。
1月30日晚间,证监会发布《关于在上海证券交易所设立科创板并试点注册制的实施意见》(以下简称《实施意见》)。上海证券交易所(简称“上交所”)方面当日发布科创板股票发行上市审核规则、科创板股票上市委员会管理办法、科技创新咨询委员会工作规则、科创板股票发行与承销实施办法、科创板股票上市规则、科创板股票交易特别规定等6项配套业务规则征求意见稿。
作为一个新设立的板块,科创板的规则设计较A股主板、中小板、创业板有哪些差异呢?
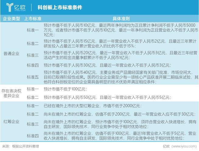
上海市锦天城律师事务所陈炜、乔辰安、王佳超团队,将科创板发行上市条件与主板、中小板及创业板在发行上市条件和信息披露要求中有关应披露交易标准的规则进行了比对。
简单来看,科创板规则在发行上市条件层面相较于传统A股资本市场有所创新,但仍能看到中国香港、美国等境外成熟资本市场发行上市规则的影子,例如明确接受未盈利企业提交的上市申请、明确接受红筹企业首发或者发行存托凭证、明确接受VIE架构、需保荐人提交验证版招股说明书、设置绿鞋机制等;同时,与之配套的则是史上最严退市规则,设置重大违法、交易类、规范类,以及财务类四大强制退市标准并取消暂停上市和恢复上市机制。
在首发配售方面,除A股市场原本的网上+网下/网上配售模式外,科创板规则还新增了四种新的配售机制。

二级市场交易方面创业板转主板条件,科创板在锁定期上又给了大家一个“惊喜”,以往A股市场首发中需要锁定36个月的主体无外乎控股股东、实际控制人及其一致行动人以及突击入股的股东,但科创板规则此次把核心技术人员也纳入锁定36个月的主体范围内,旨在防止核心技术人员解锁后套现离场。
涨跌幅限制方面,以往的个股每日涨跌幅限制在科创板变为“上市后前5日(含首日)无涨跌幅限制,此后每个交易日的涨跌幅为20%”。
在信息披露方面科创板规则重磅出炉:发行上市条件创新突破,与境外成熟市场接轨,科创板股票上市规则中应当披露的交易中采用市值基准。
根据上交所、深交所的股票上市规则,对于上市公司应披露的交易,一般以上市公司最近一期经审计总资产/净资产/净利润/营业收入的10%以上作为基准。科创板规则对于上市公司应披露交易则开始采用上市公司市值作为基准。科创板规则项下的市值,是指交易披露日前10个交易日收盘市值的算术平均值。市值财务标准主要用于交易成交金额以及交易标的。
下图为详细版发行上市条件和信息披露要求中有关应披露交易标准的规则比对:

