栏目:专业的网络股票配资平台 作者:股票配资平台 更新:2025-11-09 阅读:139
<{股票配资平台}>网贷平台借钱资格与额度对比:蚂蚁借呗、微粒贷、京东金条全解析{股票配资平台}>
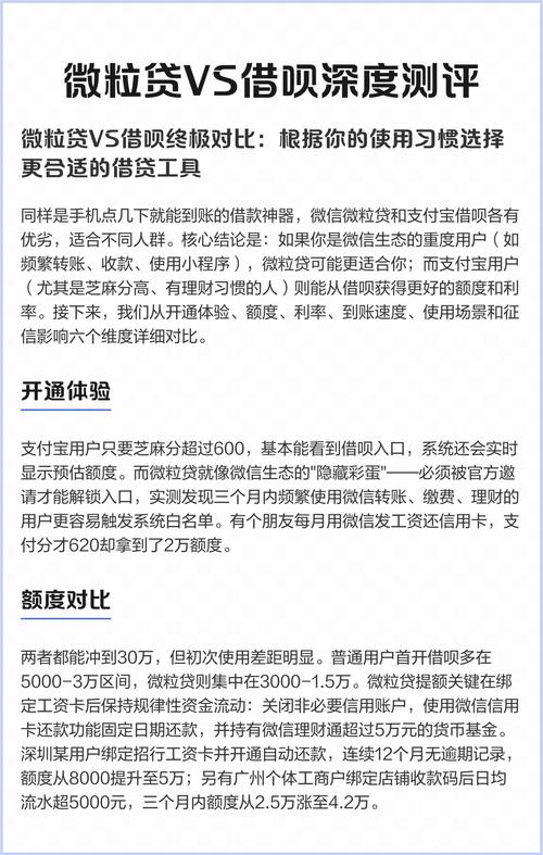
【网贷平台借钱资格】
-“蚂蚁借呗”需要达到“芝麻信用”600分以上才能获得申请资格。
-“京东金条”只针对京东白条的客户群体,且保持良好的信用记录才可申请。
【网贷平台借钱额度】
-“蚂蚁借呗”额度为1000元至5万元。
-“微粒贷”额度在500元至20万元。
-“京东金条”最多为10万元。

房子快装修好了,正好碰上商城在做家电优惠促销活动,小白夫妇一次性把家电购置齐全了。比照起原价,小白夫妻爽快地买单了。但一顿痛快的“买买买”后,信用卡产生了一笔不小的费用。想到装修的尾款急需结清,夫妻俩手头的流动资金很紧张,便不约而同地想到了做分期付款。
然而,小白夫妇却产生了分歧,老婆觉得,直接找银行做现金分期挺方便的;老公却看上了互联网平台上诸如“京东金条”、“蚂蚁借呗”等“借钱”方式,他觉得短期资金周转,按日利率付利息也便宜。究竟哪种借钱方式更划算呢?
【算账】

找互联网平台“借钱”按日利率算并不便宜
信用卡账单出现了大额消费,可手头却没有钱还账单,持卡人还可以选择信用卡现金分期付款,而近两年来,多个互联网平台也纷纷瞄上了“借钱”服务,“蚂蚁借呗”、“腾讯微粒贷”、“人人贷款”,还有最近新出的“京东金条”。
记者了解到,几家互联网平台的“借钱”服务,基本采用差异化授信和利率定价的方式,按日利率0.05%左右来计算,这点对很多消费者来说,算得上是一大诱惑。例如,“京东金条”可选择按1、3、6、12个月(期)进行分期还款,日利率不超过0.05%,活动期间为0.04%。“蚂蚁借呗”最多可借钱5万元,最多可分12期,月利率0.045%。申请成功后,可直接打款到绑定的储蓄卡中,无需再提现或者转账。
目前,银行的信用卡分期可分为3、6、12、18、24期,而各家银行的分期费率略有差别,中行、农行、建行等信用卡12期分期的手续费率为0.6%,招行为0.66%,交行、广发等为0.72%。记者了解到,近日,部分银行在分期利率上有打折优惠,例如农行每个月利率只需0.53%,建行可打8折。
对于消费者来说,到底选择哪种分期还款方式更划算呢?乍一看,互联网平台的贷款日利率不高于0.05%,但折合成年利率则约为18.25%。而关于银行信用卡分期利率如何折算成年化利率网贷平台借钱资格与额度对比:蚂蚁借呗、微粒贷、京东金条全解析,本市某商业银行信用卡中心工作人员表示,由于银行的实际手续费每月都是按照全部贷款金额进行计算的,实际的年手续费利率水平可以用等额本金还款(单利)简单计算,例如每月0.6%,分期的实际年化利率约为13%,低于网上借钱的实际年化利率。若以小白夫妇借1万元为例,12期算下来,选择互联网平台借钱得交利息1825元,银行信用卡分期的利息约为1300元,相比之下,银行信用卡分期划算很多。
【提醒】
从网上“借钱”要资格 不按期还款要交违约金
“借钱”除了关心利率外,借款门槛、借款额度、逾期费率等方面也不能忽视。
据了解,并不是所有人都能在“蚂蚁借呗”、“腾讯微粒贷”、“京东金条”等互联网平台上轻松“借钱”,以上这些平台都对申请人的资格有一定的限制(见上图)。而申请信用卡分期,持卡人需打电话给银行客服申请,一般信用记录良好的持卡人都可轻松办理。
此外,从网上借钱,每家平台借款额度也不一样(见上图)。记者致电多家银行信用卡中心,客服人员表示,现金分期的额度会根据每个人的信用测评情况来定,最高额度一般为信用卡的额度。因此,客服人员提醒,申请信用卡分期后,便意味着原本信用卡的额度就被占用了,即归还一期多少金额,额度就恢复多少。
如果没能在规定时间内还清借款,则需要另外支付违约金。据了解怎样计算贷款年化利率,目前多数银行规定按未还款部分的每日0.005%的费率来收取违约金。而“蚂蚁借呗”按当前未还金额部分的0.005%按日收取,“京东金条”的违约金费率为0.075%,逾期需加收0.02%。

