栏目:专业的网络股票配资平台 作者:股票配资平台 更新:2025-10-31 阅读:144
<{股票配资平台}>贷款利息逾期一天是否影响征信?取决于这些因素{股票配资平台}>
贷款利息逾期一天是否会影响征信,取决于以下几个因素:
1. 逾期天数的宽限期
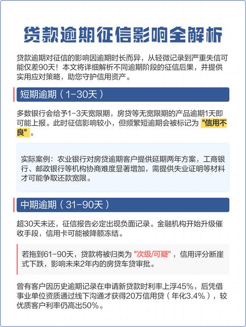
宽限期:大多数贷款机构(尤其是银行)会提供一个短期宽限期(通常为3-7天)。在此期间,即使逾期一天,也不会直接影响个人征信。这是为了给借款人提供缓冲时间解决临时财务问题。
宽限期后的影响:一旦超过宽限期,贷款机构通常会向征信机构报告逾期情况,这时才会对个人征信产生影响。

2. 贷款机构的政策
不同的贷款机构对于逾期的处理政策不同,有些机构即使是短期逾期(例如1天),也会记录为逾期,并影响征信;而其他机构则可能等到逾期更长时间(例如30天以上)才会影响征信。
征信报告中的逾期记录:如果贷款机构报告逾期,征信报告上会显示为“逾期”记录,影响个人信用评分。逾期时间长短对征信的影响程度不同,逾期1-3天通常不会被标记为严重逾期,但会显示为短期逾期。
3. 是否产生违约金或罚息
即使逾期1天,通常会产生违约金或罚息,这也是贷款机构处理逾期的常见方式。不过贷款利息逾期一天是否影响征信?取决于这些因素,违约金和罚息本身并不会直接影响征信,影响征信的是逾期的报告和逾期天数。

4. 不同贷款类型的影响
信用卡:信用卡逾期非常敏感。即使只逾期1天,信用卡发卡行通常也会记录逾期,虽然可能没有立刻影响征信,但如果超过30天未还款,会被标记为严重逾期。

房贷、车贷:这种长期贷款一般会有宽限期,逾期一天后通常会有一段时间不会直接影响征信,但如果长期未还款,银行会报送征信并影响信用记录。
消费贷款:消费贷款的宽限期和信用政策可能不如银行贷款灵活,逾期一天就可能被报告为逾期。
5. 征信报告和评分的变化
轻微逾期:即使是1天的逾期,征信报告中也可能会显示逾期记录,这会对个人信用评分产生影响,但如果逾期时间较短,影响相对较小。
严重逾期:超过30天或超过3个月的逾期,会被记录为“长期逾期”或“严重逾期”,这将大大降低个人信用评分,对未来的贷款申请和信用卡申请产生显著影响。

6. 不同征信机构的报告周期
征信报告通常每月会更新一次,因此,如果在一个月内只逾期1天,可能会在下个月的征信报告中被更新,具体更新的时间和影响程度视贷款机构和征信机构的报告周期而定。
7. 解决方案
尽快还款:如果已经逾期,尽量在最短时间内补交欠款,避免逾期时间更长,影响征信。
与贷款机构沟通:如果因为某些特殊原因(如银行系统故障等)逾期1天,建议联系贷款机构解释情况,看看是否能消除逾期记录。
总结:
逾期1天是否会影响征信,取决于贷款机构的处理方式和具体政策。一般情况下,如果是在宽限期内,逾期1天不会直接影响征信;但如果超过宽限期,逾期记录会被报告到征信系统贷款逾期一天上征信吗,且可能影响信用评分。因此,尽量避免逾期,并及时还款,是保持良好信用记录的关键。

